

何川
1Nature:m6A通过YTHDF 1促进海马依赖性学习和记忆

N6-甲基腺苷(m6A)是哺乳动物信使RNA上最普遍的内部RNA修饰,通过m6A特异性结合蛋白调控修饰转录的目的和功能。在神经系统中,m6A数量丰富,功能多样。在之前的研究中人们得知,m6A标记不同生理过程中协调降解的mRNAs组,但是,在体内m 6A和mRNA翻译的相关性仍然是未知的。
本文中,研究人员发现,通过结合蛋白YTHDF 1,m6A促进成年小鼠海马体神经元刺激反应的转录的蛋白翻译,从而促进学习和记忆。敲除Ythdf 1基因的小鼠显示学习和记忆缺陷以及海马突触传递受损。YTHDF 1在成年Ythdf 1-敲除小鼠海马体中的再表达,可以修复行为和突触缺陷,而海马体上特异性精确敲除Ythdf 1或METTL 3(其编码了m6A甲基转移酶复合物中的催化组分)则重现为海马体缺乏症。海马体上mRNAs的YTHDF 1结合位点和m6A 结合位点确定了关键的神经元基因。新生蛋白标记和海马体神经元系绳报告试验表明,YTHDF 1以神经元刺激依赖的方式促进蛋白质合成。总之,YTHDF 1有助于翻译m6A-甲基化神经元mRNAs对神经元刺激的反应,这一过程有助于学习和记忆。

高表达YTHDF1(AAV-YTHDF 1)和对照(AAV-对照)的AAV结构示意图。
研究证明,YTHDF 1的缺失损害了海马体突触的基础传递和LTP。YTHDF 1的存在可以加速新的蛋白质合成,这是突触可塑性和记忆形成的长期变化所必需的;Ythdf 1-KO小鼠,刺激依赖的蛋白质合成减弱,导致突触强化效率较低,达到记忆形成阈值的可能性较低。m6A对翻译的促进作用可能是通过刺激诱导,如文中对YTHDF 1的作用,这可能代表RNA甲基化依赖的翻译调节的一个重要方面。
原文链接:
https://www.nature.com/articles/s41586-018-0666-1
2Cell Research:A dynamic N6-methyladenosinemethylome regulates intrinsic and acquired resistance to tyrosine kinaseinhibitors

白血病是一种侵袭性恶性肿瘤,通常与激活受体酪氨酸激酶(RTKs)突变有关,包括BCR / ABL,KIT和FLT3等。许多针对这些突变的酪氨酸激酶抑制剂(TKIs)已进入临床,但迅速获得对TKIs的抵抗是成功治疗白血病的主要障碍。最常被引用的机制是获得性药物抗性突变,其损害药物结合或绕过抑制的RTK信号传导。然而,这不足以揭示药物暴露后TKI耐药性的出现相对迅速的情况。在“药物假期”之后,抗性表型是可逆的。许多具有抗性的患者也仅表达天然激酶(例如,BCR / ABL)或已经激活平行途径,涉及癌基因的过度简化(例如,BCL-2,BCL-6,AXL和MET)。
事实上,最近的研究结果已经将获得性TKI耐药性与肿瘤内的细胞异质性和表观基因组构型的动态变异联系起来。据推测,异质性肿瘤细胞群中不同的表观遗传模式可以在细胞命运决定基因的表达中产生多样性。通过药物选择可以迅速发展。然而,TKI抗性中关键表观遗传事件的描述远未完成。
N6-甲基腺苷(m6A)是哺乳动物mRNA最常见的上皮转录组修饰.14,15,16它由甲基转移酶复合物(如METTL3-METTL14)安装,可被去甲基化酶清除(如FTO和ALKBH5)。虽然任何特定m6A残基的确切作用尚不清楚,但21个丰富的证据支持m6A甲基化,一般来说,严格调节mRNA稳定性,剪接和/或蛋白质翻译,从而影响基因表达。一致地,沉默m6A甲基转移酶(例如,IME4,METTL3的酵母直向同源物)或FTO的敲低改变m6A丰度,重新建模基因表达谱和/或转录物的可变剪接模式。
尽管最近关于角色的工作m6A在各种生物学过程中的作用,m6A甲基化是否以及如何调节TKI选择下的细胞命运决定仍然未知。我们假设,暴露于TKI后,m6A甲基化的可逆性质使得携带m6A位点的一组增殖/抗凋亡癌基因上调,从而帮助细胞亚群逃避TKI介导的杀伤。为了测试这一点,我们模拟并表征了不同白血病模型中的TKI抗性,并直接在白血病细胞的转录组中定位m6A。我们的研究结果表明,内在和诱导型FTO-m6A轴作为表征白血病细胞异质性的新标记,以及白血病细胞产生TKI抗性表型的广泛防御机制。我们的发现确定了针对FTO-m6A轴预防/根除获得性TKI耐药性的可行性。
研究人员的研究结果显示在酪氨酸激酶抑制剂(TKI)治疗期间开发抗性表型取决于白血病细胞中FTO过表达导致的m6A减少。这种失调的FTO-m6A轴预先存在于幼稚细胞群中,这些细胞群具有遗传同质性,并且响应TKI处理是可诱导/可逆的。具有mRNAm6A低甲基化和FTO上调的细胞在小鼠中表现出更高的TKI耐受性和更高的生长速率。通过FTO失活的m6A甲基化的遗传或药理学恢复使得对TKI敏感的抗性细胞。
从机制上讲,FTO依赖性m6A去甲基化增强了携带m6A的增殖/存活转录物的mRNA稳定性,并随后导致蛋白质合成增加。我们的研究结果确定了m6A甲基化在调节细胞命运决定中的新功能,并证明动态m6A甲基化组是可逆TKI耐受状态的额外表观遗传驱动因子,为癌症中的耐药性提供了机制典型范例。
3Cell:m6A可以控制哺乳动物的皮质神经元的发生

由Mett13 / Mett14甲基转移酶复合物催化产生的N6-甲基腺苷(m6A)是最普遍的mRNA内部修饰。 m6A是否调节哺乳动物的大脑发育是未知的。在这里,我们显示胚胎小鼠脑中Mettl14敲除下,m6A缺失,延长了神经胶质细胞的细胞周期,并将皮质神经发生延伸到出生后阶段;通过Mettl3敲除,也得到了类似的现象。胚胎小鼠皮层的m6A测序显示,m6A主要富集在转录因子,神经发生,细胞周期和神经元分化的mRNA中,m6A标记促进其衰老。进一步的分析发现皮质神经干细胞中以前未被认可的转录模式中,m6A信号也调节前脑组织中的人皮质神经发生。小鼠与人类皮质神经发生之间的m6A-mRNA全基因组的比较,揭示了人特异性m6A标记的转录本与脑障碍风险基因相关。

亮点
m 6 A缺失,导致皮质神经原始细胞的细胞周期延长;
经过比较小鼠及人类的m 6 A图谱,呈现出保守及独特性;
m 6 A促进标记的神经发生相关的转录本被延迟降解;
转录本的提前印记对于神经元的发生是必需的。
4Molecular Cell :FTO在细胞核和细胞质中介导的差异m6A,m6Am和m1A去甲基化

已经提出脂肪量和肥胖相关蛋白(FTO)通过全基因组关联研究(GWAS)与人类肥胖相关联。已显示FTO的遗传变异与食物摄入增加有关,而FTO中的功能丧失突变导致严重的生长迟缓和CNS缺陷。
由于这些有趣的表型,已经广泛致力于鉴定底物和理解FTO的生物学功能。FTO被鉴定为第一种RNA去甲基化酶,其在体外和细胞中催化mRNA中N6-甲基腺苷(m6A)甲基化的逆转。 m6A是哺乳动物mRNA中最丰富的内部修饰。已知m6Am的m6A部分是FTO的体外底物,最近的研究表明m6Am通过阻止DCP2介导的脱帽和microRNA介导的mRNA降解来稳定mRNA。然而,FTO去除m6Am的功能相关性尚未得到充分探索。
在该项研究组中,何川研究组证实FTO可以从纯化的多腺苷酸化RNA中有效地去甲基化m6A和m6Am。何川研究组发现细胞核和细胞质中的FTO定位在细胞类型之间变化,并且FTO在细胞核和细胞质中具有不同的底物库。何川研究组进一步鉴定了FTO的其他RNA底物,包括tRNA中的N1-甲基腺苷(m1A),U6 RNA中的m6A,以及小核RNA(snRNA)中的内部和帽m6Am。该研究提供了迄今为止FTO介导的RNA去甲基化的最全面的景观。它揭示了由FTO介导的核与细胞质去甲基化所赋予的先前未被认可的空间调节,其对靶RNA发挥不同的作用。
5Nature cell biology:m6A mRNA甲基化是子宫内膜癌的致癌机制

N6-甲基腺苷(m6A)是人类最普遍的信使RNA修饰形式。这种修改是可逆的,其生物学效应主要是通过“写入”、“橡皮”和“读取”蛋白来介导的。所谓的“写入”复合物,核心部分为METTL3–METTL14 m6A甲基转移酶,还包括其他调控因子亚单元,作用是催化m6mRNA甲基化。至少有两种橡皮擦酶FTO和ALKBH 5介导了甲基化的逆反应。m6甲基化的转录被读取器蛋白质锁识别,该蛋白可以调节mRNA前处理、翻译和退化。在哺乳动物中,m6A依赖的mRNA调节是必不可少的。m6A甲基化的缺陷影响很多的生物过程。特别的是,m6A mRNA甲基化通过影响细胞分化过程中mRNA的转换而调节干细胞的自我更新和分化,并在胚胎发育过程中对转录组的转换起重要作用。与这些作用一致,m6A mRNA甲基化是一种影响多种癌症发生和发展的途径。
m6mRNA甲基化对干细胞和癌细胞生长和增殖有着重要影响。不过,m6A甲基化如何影响细胞生长,哪些基础途径和机制介导这些变化仍未完全阐明。本文研究子宫内膜癌中的这个问题,其中测序研究发现了m6A甲基转移酶亚基METTL 14的频繁突变。研究人员发现与对应的正常子宫内膜相比,约有70%的子宫内膜肿瘤细胞中m6A甲基化有减少的趋势。这些减少的m6A甲基化可能是由METTL 14的突变或降低METTL 3甲基转移酶的表达。通过METTL 14突变或METTL 3下调,降低m6A mRNA在子宫内膜癌细胞中的水平,可促进体外和活体细胞增殖和致瘤性。子宫内膜癌患者肿瘤和细胞系的m6A -seq特征显示m6A mRNA甲基化可以通过改变影响AKT信号通路的关键酶的表达来促进细胞增殖。抑制AKT活化可以逆转m6A甲基化减少引起的增殖增加。这些结果共同表明了m6A mRNA甲基化为子宫内膜癌的致癌机制,m6A甲基化可以作为AKT信号调节因子。
正常子宫内膜(左)和子宫内膜癌(右)
这些发现可能适用于子宫内膜癌以外由AKT信号增强所导致的其他癌症。其他类型可以通过AKT激活的肿瘤可以利用异常的RNA甲基化来获得生存和生长优势。事实上,也有其他研究观察到干细胞和癌细胞的增殖随着m6A甲基化的减少而增加。当这篇论文被审查时,据报道,m6A甲基化会影响AML中AKT的活性,以及肾细胞癌30T细胞分化。虽然本文的结果表明m6A甲基化促进子宫内膜肿瘤发生,其他癌症也与METTL 3高表达和m6A甲基化增加有关,也可能涉及不同的机制。然而,我们的结果表明,通过m6A甲基化调节AKT的活性,可能是一种影响一系列其他生物过程的一般生长控制机制,这将是未来探索的一个新方向。
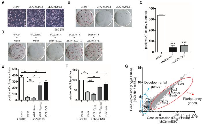
6Molecular Cell:Zc3h13调节核RNA m6A甲基化和小鼠胚胎干细胞自我更新

基因表达调控是生命活动的核心事件之一。RNA化学修饰是基因表达调控的重要手段。RNA m6A修饰广泛存在于病毒、细菌、单细胞生物和酵母等多个物种中,是真核生物mRNA上发生最为广泛的内部化学修饰。

Zc3h13与WTAP,Virilizer和Hakai互作
RNA m6A修饰参与调节mRNA稳定性、剪接加工、转运以及翻译等一系列mRNA加工代谢过程,对mRNA的命运决定发挥重要作用。越来越多的科学证据显示mRNA m6A修饰在细胞分化、生物个体发育及癌症疾病发生等一系列生命过程中具有重要作用,成为近年来表观转录组学的研究热点之一。

Zc3h13调节mESCs中的mRNA m6A
哺乳动物细胞中约25%的mRNA有m6A修饰,围绕该修饰的甲基转移酶复合物、去甲基转移酶和识别蛋白的研究较多,但是参与该修饰的调控蛋白以及该修饰的位点特异性调控机制依然不完全清楚。在该论文中,研究者报道了Zc3h13是一个调控RNA m6A修饰的新成员。研究发现,在小鼠胚胎干细胞中抑制Zc3h13表达导致mRNA m6A水平显著降低,且这些下降的m6A主要发生在mRNA的3’端非编码区域。

Zc3h13控制WTAP,Virilizer和Hakai的核定位
此前,有报道显示Zc3h13存在于一个进化上保守的复合物Zc3h13-WTAP-Virilizer-Hakai之中。研究者在探讨Zc3h13对m6A调控的分子机制研究中发现Zc3h13对m6A的调节是通过控制复合物成员WTAP/Virilizer/Hakai的细胞定位而发生作用的。抑制Zc3h13表达导致复合物成员WTAP、Virilizer及Hakai蛋白发生由细胞核向细胞质的转移,同时伴随甲基转移酶Mettl3和Mettl14蛋白核内组分的减少,从而抑制m6A的形成。

Zc3h13丧失损害mESC自我更新
有意思的是,在细胞中敲低WTAP、Virilizer和Hakai,Zc3h13的核内定位并不受影响,这提示了Zc3h13在该复合物的细胞定位中具有独特的作用;同时,也为揭示m6A 修饰的特异调控机制提供了线索。此外,研究者还发现敲低Zc3h13会损害小鼠胚胎干细胞的自我更新潜能并促进细胞的分化,为m6A途径调节小鼠胚胎干细胞的多潜能性提供了进一步的证据和线索。

文章模型
复旦大学刁建波副研究员、施扬教授、石雨江教授和芝加哥大学何川教授为论文的共同通讯作者。复旦大学生物医学研究院博士研究生温菁、吕瑞途和博士后马红辉为论文的共同第一作者。
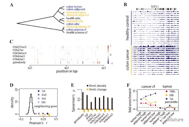
7Cell Research:5-羟甲基胞嘧啶在循环无细胞DNA中的特征是人类癌症的诊断生物标志物

DNA修饰如5-甲基胞嘧啶(5mC)和5-羟甲基胞嘧啶(5hmC)是已知影响哺乳动物基因表达的表观遗传学标记。鉴于它们在人类基因组中的广泛分布特性,与基因表达密切相关和高度的化学稳定性,这些DNA表观遗传标记可以作为癌症诊断的理想生物标志物。利用高度敏感和选择性的化学标记技术,何川等人在这里收集了最近诊断患有结直肠癌,胃癌,胰腺癌,肝癌或甲状腺癌的患者和来自90个健康个体的正常组织样品,进行对循环无细胞DNA(cfDNA)5hmC分析。

去甲基化过程
发现5hmC主要分布在转录活性区域,与开放的染色质和活性组蛋白修饰相一致。在cfDNA中鉴定出可靠的癌症相关的5hmC标签,这是特定癌症类型的特征。基于5hmC的循环cfDNA生物标志物对结肠直肠癌和胃癌具有高度预测性,优于常规生物标志物,与来自组织活检的5hmC生物标志物相当。因此,这种新的策略可以导致从血液样本的分析中发展有效的,微创的癌症诊断和预后方法。

癌细胞释放DNA到血液
胞嘧啶甲基化(形成5-甲基胞嘧啶,5mC)是影响基因表达的公认的表观遗传学修饰【1,2】。 DNA的5mC重构在哺乳动物发育和细胞分化以及癌症发生,进展和治疗反应过程中广泛使用【3,4】。哺乳动物基因组中的活性去甲基化是由将5mC修饰氧化为5-羟甲基胞嘧啶(5hmC)【5,6】,以及进一步转化为5-甲酰基胞嘧啶(5fC)和5-羧基胞嘧啶(5caC)的TET家族的双加氧酶完成【7,8,9】。 “中间”5hmC不仅标志着活跃的去甲基化,而且还是一个相对稳定的DNA标记,具有不同的表观遗传角色【2,10-15】。 5hmC在各种哺乳动物细胞和组织中最近的全基因组测序图谱支持其作为基因表达的标记的作用【16-21】;它在增强子,gene body和启动子富集,5hmC的变化与基因表达水平的变化相关【22,23】。

高通量测序
来自循环血液中不同组织的无细胞DNA(cfDNA)的发现对临床具有革命性的潜在应用【24】。基于液体活检的生物标志物和检测工具与现有的诊断和预后方法相比具有显著的优势,包括微创。因此,他们具有成本效益的潜力,可以促进更高的患者依从性和临床便利性,从而实现动态监测【25】。

人类癌症的cfDNA中,检测5hmC的生物标志物
肿瘤相关的cfDNA体细胞突变已经显示与肿瘤组织共享,尽管低的突变频率和缺乏来源组织的信息阻碍了检测的敏感性。 5mC和5hmC来自液体活组织检查的cfDNA可以作为平行或更有价值的生物标志物,用于人类疾病的非侵入性诊断和预后,因为它们概括了相关细胞状态中的基因表达变化。如果可以灵敏地检测这些胞嘧啶修饰模式,则可以鉴定疾病特异性生物标志物,用于早期的肿瘤检测,诊断和预后。

5hmC在癌细胞的差异化富集
高通量测序是检测全基因组胞嘧啶修饰模式的理想平台。全基因组亚硫酸氢盐测序或替代方法已应用于生物标志物研究【26-28】。组织和癌症特异性甲基化位点在跟踪来自循环血的来源组织中,表现出有希望的潜力。然而,5mC主要作为人类基因组中高背景水平的抑制性标记,并且其用亚硫酸氢盐处理的测序一直受到广泛的DNA降解。利用羟甲基的存在,选择性化学标记可应用于使用低水平的DNA以高灵敏度检测5hmC。在这里,何川等研究组建立了5hmC临床诊断技术,用于cfDNA 5hmC分析。显示显示cfDNA的5hmC差异富集,是实体瘤的优秀标记。

胰腺癌5hmC分布状况
癌症cfDNA的动态在很大程度上还不清楚。在简化的模型情况下,肿瘤组织的gDNA被释放到血浆中并且经历降解,达到与来自正常健康组织的背景cfDNA类似的平衡。基因座特异性5hmC修饰似乎是5hmC水平的主要决定因素,具有组织特异性,然后癌症状态增加额外的变化层。这些组织,以及在较小的程度上肿瘤组织释放的DNA中的癌症特异性信号,略微改变背景血浆cfDNA的5hmC修饰谱。从肿瘤组织中释放的cfDNA越多,转移越大,给区分肿瘤来源的生物学和临床变化提供了更大的能力。因此,整合来自不同组织类型的gDNA的5hmC概况,以实现对癌症生物标志物的疾病特异性的未来评估,将是至关重要的。

胃癌中5hmC分布状况
此外,实体瘤由癌干细胞和癌细胞组成,在由白细胞,间充质细胞和细胞外基质构成的微环境中。肿瘤进展启动了以缺氧和血管形成为特征的局部环境的变化梯度。在生长的肿瘤及其周围的细胞内,可能存在广泛的变异性,使得某些类型的细胞倾向于凋亡并将DNA释放到循环中。

血浆cfDNA中观察到癌症相关5hmC变化的起源
何川等研究组预计在血浆cfDNA中观察到的5hmC的癌症相关变化是由肿瘤组织内或周围的不同组细胞贡献的。肿瘤相关组织的单细胞或细胞类型特异性5hmC分析和使用适当的细胞类型标记物,将揭示这些修饰的细胞特异性的程度和分布,并进一步阐明有助于在血浆cfDNA中观察到癌症相关的5hmC变化。这是这个学科所要达到的意图,同时也是未来的发展方向。
合肥中科金臻生物医学有限公司 版权所有 皖ICP备16021320号-1 Designed by Wanhu