
2019年10月1日,5-羟甲基化胞嘧啶(5-hydroxymethylcytosine,5hmC)在糖尿病研究领域取得重要进展。2型糖尿病(T2D)的血管并发症是导致2型糖尿病致残致死的重要病因,一直缺乏一种无创便捷的临床途径实现血管并发症的发生发展监测,达到早发现、早干预,以提高T2D病人的整体生活质量,减少卫生经济负担。
该研究入组了62例2型糖尿病病人,采用5hmC-Seal技术对血浆cfDNA中表观遗传标志物5hmC的分布情况进行检测,分析5hmC标志物与2型糖尿病血管并发症发生发展的相关性。结果表明5hmC标志物的变化与T2D合并大血管/微血管事件具有相关性,主要涉及一些与血管生物学和糖尿病(包括胰岛素耐受和炎症反应)相关的基因和信号通路。该研究建立的16个基因-5hmC标志物组合检测可以准确区分有并发症和无并发症的2型糖尿病病人[实验组:AUC=0.85;95% CI,0.73-0.96],明显优于传统临床变量例如白蛋白尿。除此之外,还建立了13个基因-5hmC标志物组合检测,可以进一步区分T2D合并单一并发症和多种并发症[实验组:AUC=0.84;95% CI,0.68-0.99],同样明显优于其他传统临床变量。该研究得出结论,5hmC标志物反映了T2D病人大血管/微血管并发症发生过程中的表观遗传变化,因而5hmC-Seal检测技术在监测糖尿病血管并发症发生和进展方面具有良好的临床应用前景。

试验设计
本研究共纳入62例2型糖尿病病人,包括没有血管并发症的病人12例,有单一血管并发症的病人34例(24例发生大血管事件,10例发生微血管事件),以及有多种血管并发症的病人16例。试验收集62例病人血浆,提取cfDNA,利用5hmC-Seal技术捕获外周血cfDNA中的5hmC序列,进行二代测序,通过生物信息学分析找出并发症组与无并发症组之间有显著5hmC修饰差异的基因,单一并发症组和多种并发症组之间有显著5hmC修饰差异的基因。随后利用回归模型对差异基因进一步筛选、优化,弹性网络进一步筛选,计算加权平均分,最后得到一组具有高度灵敏度和特异性的5hmC生物标记物,并进一步在实验组中验证,分析其灵敏度和特异性。并将新建立的5hmC标志物基因组合的检测性能与传统临床变量进行对比分析。最后对相关基因进行了信号通路分析和功能探究。

5hmC修饰水平与血管并发症具有相关性
利用逻辑回归模型对62例有并发症和无并发症2型糖尿病病人的5hmC差异水平进行分析发现,有并发症2型糖尿病病人的622个差异修饰候选基因(包括上调和下调基因)的归一化平均数要明显高于无并发症的病人(P<0.001),但是单一并发症和多发并发症病人之间没有显著差异。
之后将有单一并发症或多种并发症的50例病人用逻辑回归模型进行了对比,发现多种并发症的病人的153个差异修饰候选基因(包括上调和下调基因)的归一化平均数要低于无并发症病人(P<0.001)。
5hmC标志物可区分有无并发症患者
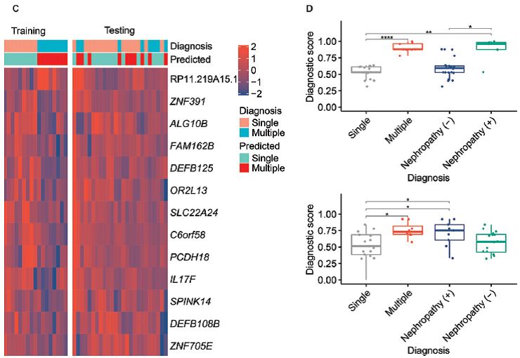
62例2型糖尿病病人被随机分成训练组(n=31)和测试组(n=31)。利用弹性网络筛选后发现,16基因-5hmC标志物组合检测可以用于区分有并发症和无并发症的2型糖尿病病人。

基于16基因组合模型 (Detection Model 1) 的加权平均分分析,发现无并发症病人的分数在训练集和测试集中都明显低于有并发症的病人。只考虑加权平均分的话,受试者工作特征曲线(ROC)分析表明将cutoff值设置成0.5时,在测试组中中的灵敏度为60%,特异性为100%。 5hmC标志物可区分病人是单一并发症还是多种并发症 50例有并发症的2型糖尿病病人被随机分成训练组(n=25)和测试组(n=25)。利用弹性网络筛选后发现,13基因-5hmC标志物组合可以区分2型糖尿病病人是否发生单一并发症或多种并发症。 基于13基因组合模型 (Detection Model 2), 我们计算了单一并发症和多种并发症的加权平均分,发现在训练集和测试集中单一并发症和多种并发症病人的分数都有明显差异。值得一提的是,有肾病并发症和无肾病并发症病人的分数也有明显差异。利用加权平均分作为判断标准的受试者工作特征曲线(ROC)表明,在测试组中当将cutoff值设成0.69时,灵敏度为87.5%,特异性为68.8%。 5hmC标志物与传统临床变量/危险因子的对比 我们评估了不同临床变量/危险因子用于监测血管并发症的灵敏度和特异性(见表1)。
总体来说,结果表明一些临床变量(如尿液白蛋白、血清ALT、AST、肌酐、GGT、脂蛋白a)虽然具有一定的灵敏度和特异性,但是整体准确度仍然差强人意,因此临床需要更加准确的方法。另外,我们还在训练组中建立5hmC和不同临床变量的多变量组合模型进行评估,该模型加权平均分的AUC要明显大于传统临床变量的AUC。若将这些临床变量与加权平均分进行结合,AUC也将进一步提高。因此,该多变量模型表明加权平均分可作为一个独立的指标用于监测2型糖尿病血管并发症。
信号通路分析和功能探究 有并发症和无并发症病人的135个差异候选基因的功能注释分析表明,这些基因主要富集在一些经典的信号通路。错误发现率相关P值位于前10%和基因数目≥3的信号通路包括由IGF1R, IL-10和FGFR2所介导的信号通路。由IGF1R和IL-10介导的信号通路与胰岛素抵抗及炎症反应相关,在血管生物学和糖尿病发生发展过程中发挥重要作用。 Reactome相互作用网络的中心表明,泛素编码基因[泛素B (UBB),泛素C (UBC),泛素A-52亚基核糖体蛋白融合产物1(UBA52)]是候选基因(如SMAD3, FOXD2, DRAP1, MCIDAS, MLN, PIANP和TBCC)的重要连接者。在这135个差异候选基因中, 一些基因 (如TNFRSF25,P=0.027, HR=6.25; MLN, P=0.0021, HR=20.40; CCL3L1, P=0.018, HR=0.44)表现出与糖尿病病程相关的倾向,表明5hmC和糖尿病血管并发症之间可能存在时间依赖性的相互作用。基于纵向时间队列的大样本研究,将可进一步明确5hmC变化和糖尿病持续时间之间的动态关联。关于单一并发症和多种并发症病人的159个候选标志基因的功能注释研究发现,存在细胞-细胞连接、胶原蛋白形成、新陈代谢、细胞应激应答信号通路的富集,这些信号通路均与细胞基本功能密切相关。 研究意义 血管并发症是三分之二糖尿病病人的死亡原因,若能及早有效控制血管并发症的发生,将极大地改善糖尿病病人的生存质量。该研究建立了一种利用cfDNA进行2型糖尿病血管并发症监测的无创便捷方法,较目前临床标志物能更准确地监控血管并发症的发生,从而提示临床及早采取应对措施,有效控制病情进展。

合肥中科金臻生物医学有限公司 版权所有 皖ICP备16021320号-1 Designed by Wanhu